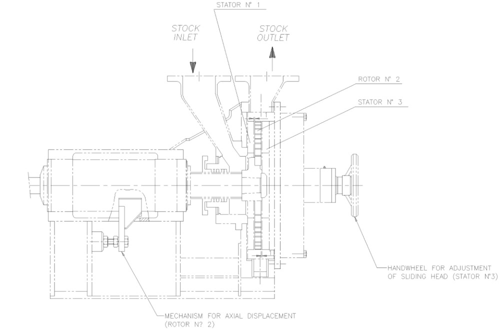
Entstipper Pilao DTD 20''
Entstipper
Technische Daten:
Maschine:
Entstipper Pilao DTD 20''
Artikel-Nr.:
4627
Hersteller:
Pilao
Typ:
DTD 20''
Beschreibung:
Gebrauchter Entstipper von Pilao Typ DTD 20'' mit manueller Garniturverstellung

